
曾经常年堆放垃圾的小山,如今遍植樱花和绣球,待到春来,花开满山。而不远处的低碳花卉可持续种植基地,则通过对花卉种植废弃物的技术处理,将其转化为种植所需的资源,建立起了产业内部的循环链条,让花卉经济更加绿色、可持续。

有一种让东说念主揪心的病,孩子生下来后,不跟东说念主目光交流,不会话语,老是疏通作念销亡个行为——这是孤独症的典型发扬。许多这么的孩子,大脑里齐有一个共同的“bug”:一个叫CHD3的基因,在复制的时代“写错”了一个场所。

2月19日凌晨,外洋顶级科学期刊《当然》刊登了由上海交通大学医学院附属新华病院发育步履儿童保健科及培植部-上海市环境与儿童健康要点践诺室训诫李斐、副连络员杨侃团队,与上海交通大学医学院松江连络院连络员仇子龙团队、复旦大学脑科学滚动连络院连络员程田林团队和中国科学院分子细胞科学荒芜立异中心李劲松院士团队通力配合完成的一项新后果:他们发明了一种见解,能钻进大脑里,把这个“错字”精确改归来。

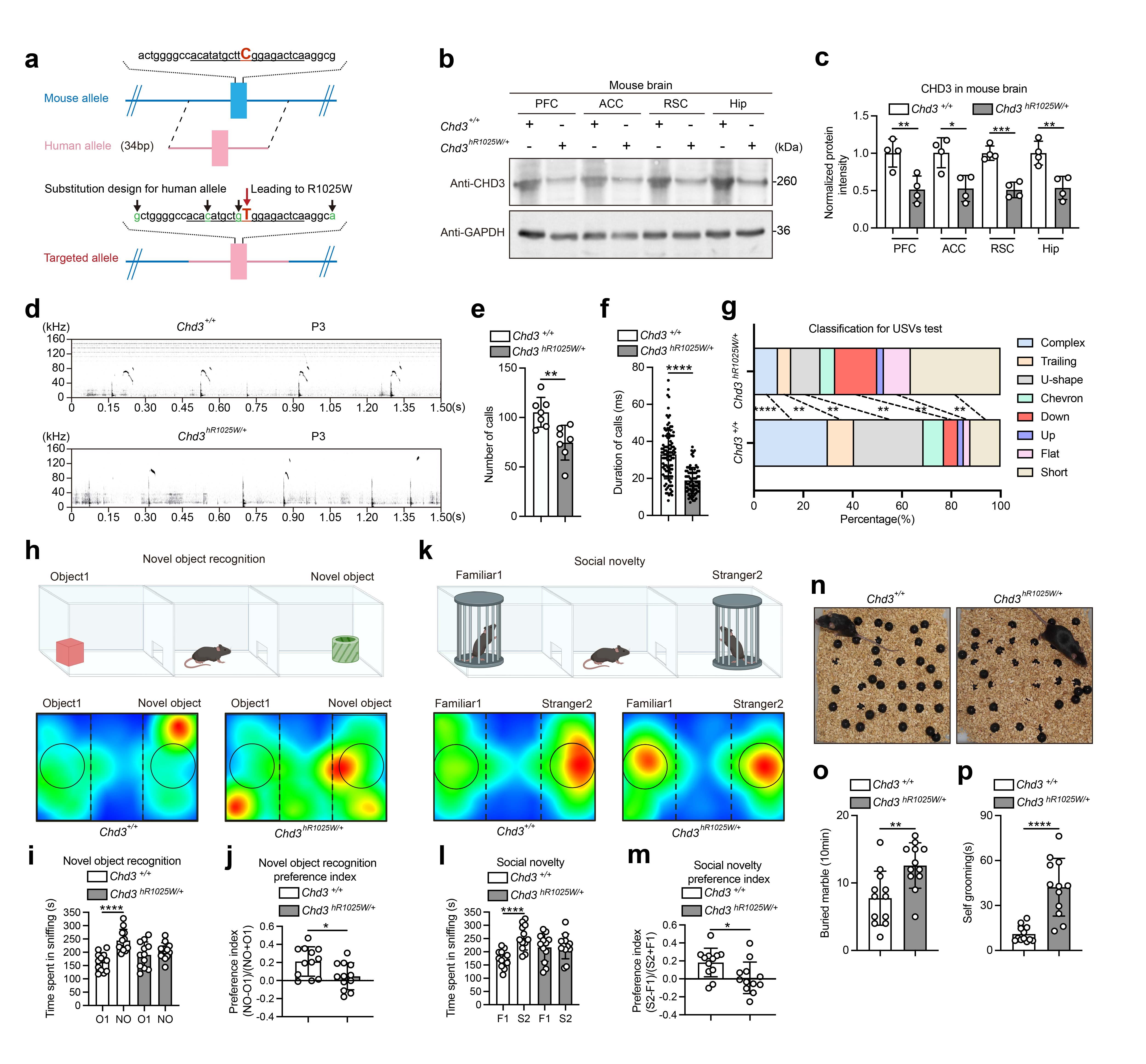
为了搞廓清这个见解管无论用,科学家先用小鼠作念了一个“模拟病东说念主”。他们让小鼠带上和东说念主类患者一模一样的基因诞妄。纵脱,这些小鼠也“病了”——它们不理睬同伴,学东西很慢,走路颤颤巍巍。
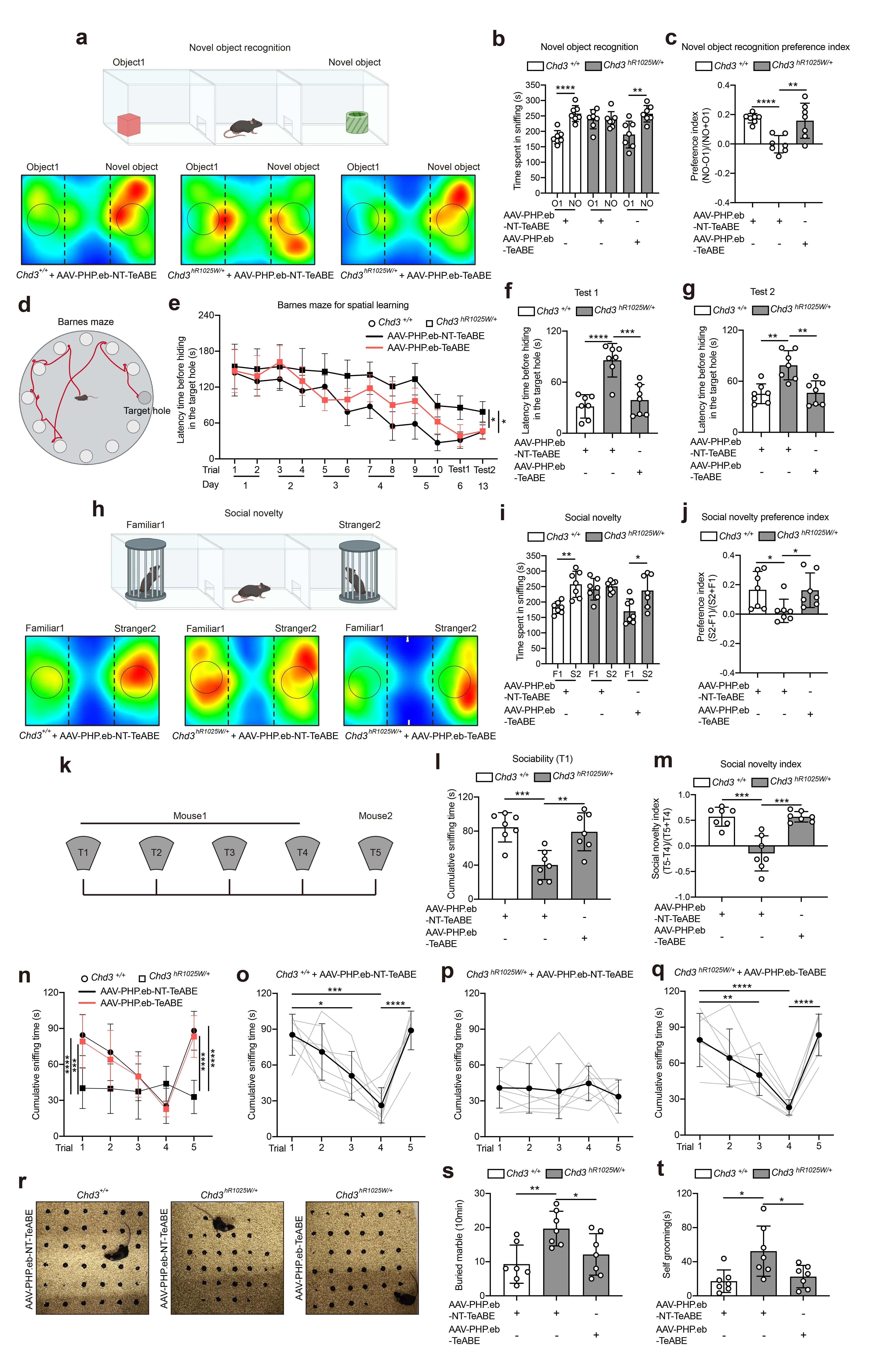
随后,股票配资十大平台连络东说念主员给小鼠打了一针。这一针里,装着一种终点缱绻的“基因修理器用”。它就像一个极小的工匠,能我方找到大脑里阿谁出错的基因位置。神奇的场所在于,它不像往常的一些技巧要把DNA剪断,而是像用橡皮擦掉一个错别字,径直把出错的场所偷偷改对。

设置纵脱知道,那些正本躲在边缘里的小鼠,驱动主动去找别的同伴玩了;它们能记取哪个东西是新出现的,学习迷宫的速率也追上了浅近小鼠。
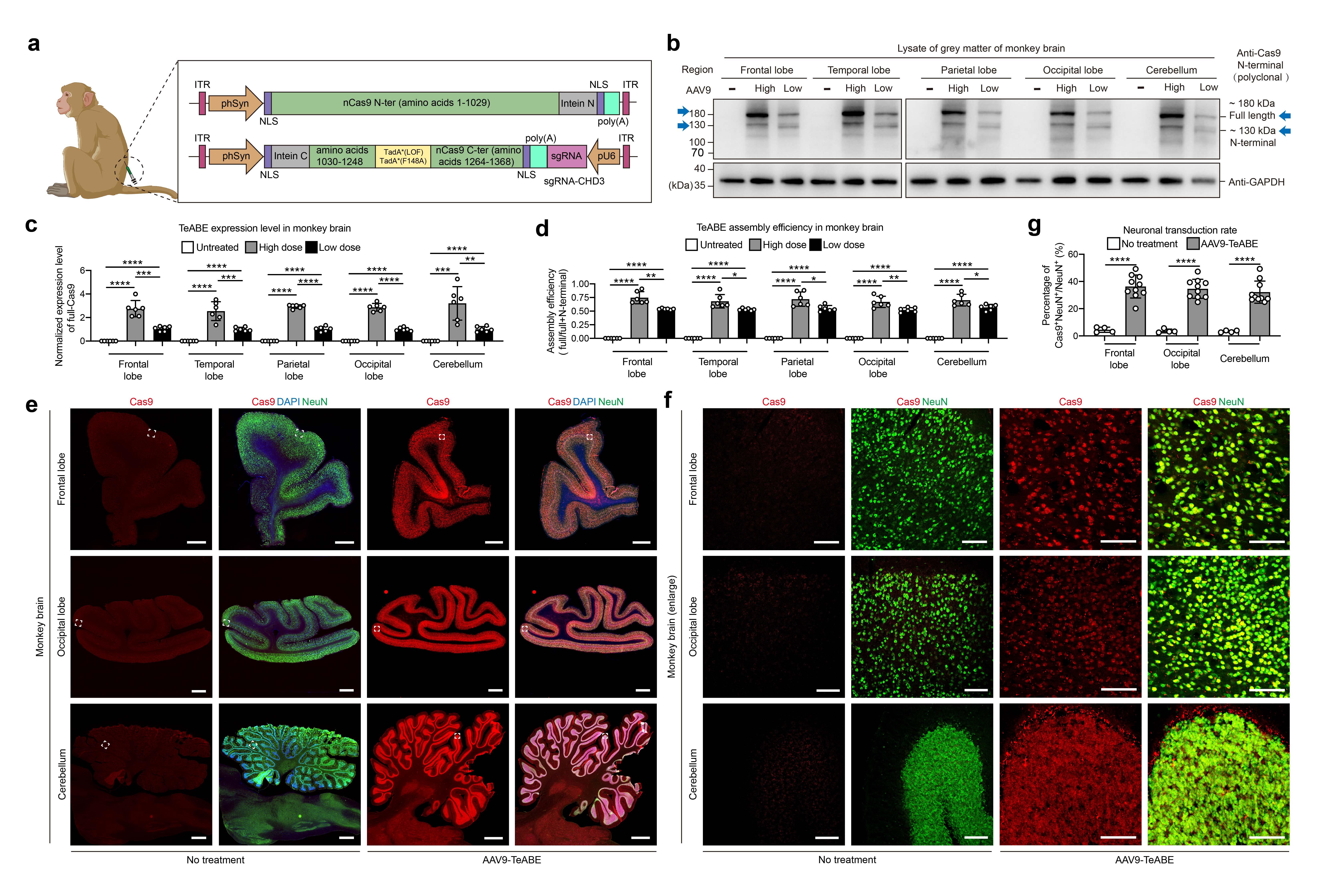
久联优配这种疗法要真实用到东说念主身上,安全是第一位的。连络东说念主员仔细排查了小鼠的系数这个词基因图谱,发现这个器用很是“守律例”,险些只修它该修的场所,莫得乱改。为了更保障,他们还在和东说念主类更接近的山公身上作念了践诺。纵脱知道,这个器用相似能在山公的脑子里找到方针,完成职责。

连络东说念主员坦言,从动物到着实能用到病东说念主身上,还有很长的路要走,许多细节需要打磨。但这毕竟是在大脑这个最精密的器官里,得胜“修正”了一个导致疾病的基因诞妄。关于大批被这类疾病困扰的家庭来说,这可能是通向但愿的第一起晨曦。
(总台记者 王殿甲)牛牛配资
一鼎盈配资米牛配资宏泰证券趣富配资启盈优配启盈优配提示:文章来自网络,不代表本站观点。